為全面貫徹落實《云南省人民政府關于實施“技能云南”行動的意見》(云政發[2021] 28 號)精神、根據《云南省人力資源和社會保障廳關于做好 2022 年失業保險支持參保職工提升職業技能有關事項的通知》(云人社函〔2021〕179 號)要求,我校將于 2022 年 3 月舉辦職業技能培訓。現將通知如下:
一、培訓等級:中、高級。
二、培訓工種:
健康管理師、保育員、育嬰員、養老護理員、公共營養師、企業人力資源管理師、勞動關系協調員、茶藝師、保健按摩師、家政服務員、電工
三、報名時間:
即日起至 2022 年 3 月 14 日。
四、考試時間:
以準考證通知為準。
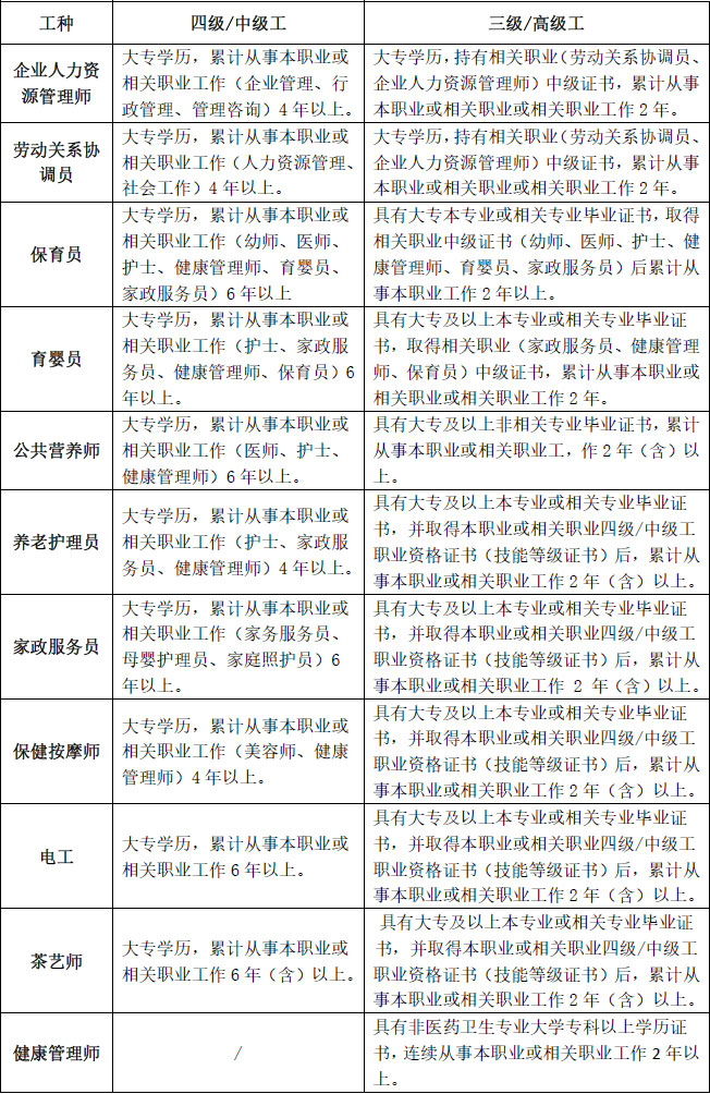
五、報考條件:

六、報名資料:
國家職業技能等級認定申請表、身份證正反面掃描件、學歷證書掃描件、相關工作年限證明、兩寸白底免冠證件照。
七、報名費用:
中級:1280 元/人;高級:1680 元/人
八、技能補貼標準及申領條件:
(一)、補貼標準
初級(五級)1000 元、中級(四級)1500 元、高級(三級)2000 元,同一參保人同一工種同一等級一年只能申請并享受
一次技能提升補貼。
(二)、申領條件
在云南省范圍內,同時符合以下條件的企業職工,可申領技能提升培訓補貼:
1、申領技能提升補貼時,屬于企業在職職工并參加失業保險。
2、依法參加失業保險,申領時累計繳納失業保險費 12 個月(含 12個月)以上。
3、取得初級(五級)、中級(四級)、高級(三級)技能類職業資格證書或職業技能等級證書。技能類職業資格證書或職業技能等級證書須在《國家職業資格證書全國聯網查詢系 統 》(http://zscx.osta.org.cn/)或“云南人力資源和社會保障12333 公共服務網”(https://hrss.yn.gov.cn/12333/xxcx.aspx)可查詢驗證。
云南久安職業技能培訓學校有限公司
2022年3月1


